[CASE_ID: GCPA_001]

George CPA Firm: The “Scale-Ready” Infrastructure Pivot

A Case study in Accounting & Finance : From 'brochure site' to Scalable Monolith

The Diagnosis (The Challenge)

A Fractured Foundation George CPA Firm, led by Rae Ann George, was a successful international firm carrying significant Structural Debt . Despite over 15 years of expertise, their digital perimeter was a “Generalist Vendor” maturity level. While the firm possessed “pretty” visuals, they lacked the Brand Infrastructure required to attract larger, comprehensive clients. Every new lead created Strategic Friction because the services were sold as fragmented commodities rather than a holistic advisory journey.

Structural Debt

  • The Leak: Visuals were disconnected from the firm’s international scale and Caribbean heritage.
  • The Friction: Services were presented as commodities, forcing the founder into a "price-comparison" trap rather than a stewardship conversation.
  • The Bottleneck: A lack of CRM infrastructure meant the founder was tethered to day-to-day lead management, preventing expansion into business-building efforts.

The Intervention (The Architecture)

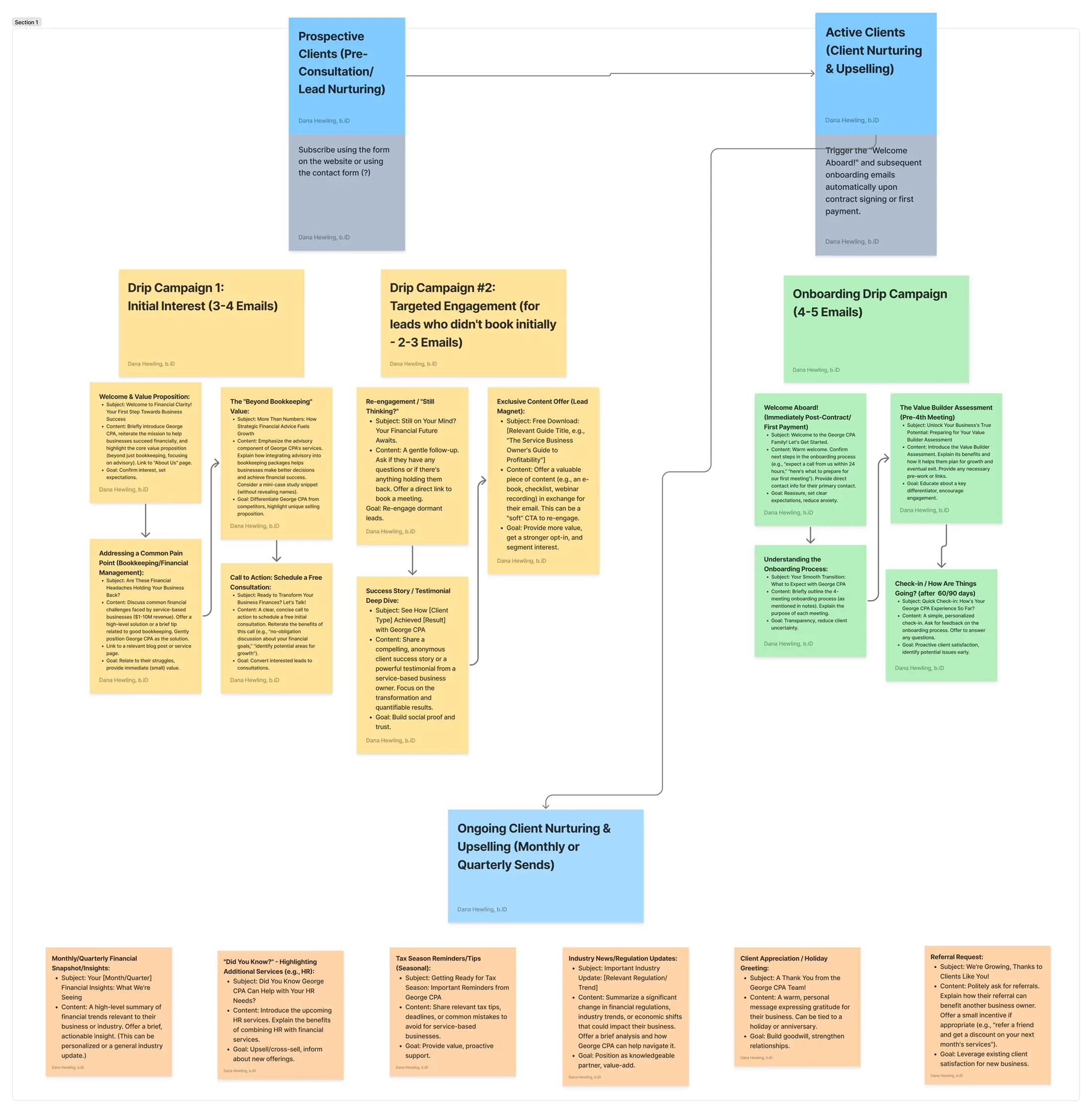
The Intervention: Architecting Authority We moved the firm from a “Standard Website” to a Digital Flagship designed for high-endurance growth. Pillar 01: Identity & Foundation | We re-engineered their brand visual identity to bridge the gap between Rae Ann’s heritage, their expertise, and their ideal clientele. This wasn’t “pretty photos”—it was the creation of a Resonance Anchor that signaled authority and cultural depth simultaneously. Pillar 02: Systems & Operations | We demolished the “Commodity Service List.” In its place, we architected a Holistic Service Matrix grouped by client growth stages. This shifted the narrative from “buying an audit” to “partnering for expansion,” naturally increasing the average contract value and enabling more effective Google Ads deployment. Pillar 03: Strategic Governance & Security | We hardened the digital perimeter with a custom CRM Buildout . We engineered automated funnels for four distinct lifecycle stages: Leads: Initial signal capture. Prospects: Qualification and nurturing. Onboarding: Seamless transition to the firm’s support team. Residents (Clients): Long-term retention and expansion.

The Asset Gallery (The Infrastructure)

Featured Video

Gallery 1/1

The Performance (The ROI)

Status: Post-Build Stabilization (Month 01) Structural Solvent: Within 30 days of launch, the firm successfully transitioned from fragmented commodity listings to a Holistic Service Matrix . This has already reduced “Strategic Friction” during discovery calls, as prospects now self-identify their growth stage before the first briefing. Operational Decoupling: The initialization of the automated CRM funnels has effectively decoupled Founder Rae Ann George from the “Lead Triage” node. The system now autonomously qualifies international signals, allowing the leadership team to focus on high-stakes expansion rather than manual data entry. Digital Integrity: The flagship now maintains a 90+ technical health score, providing the Hardened Foundation necessary for the upcoming Google Ads signal-injection. We have successfully replaced “Pretty Sand” with “Technical Stone.”

The Structural Shift

The new scalable architecture did more than just improve aesthetics; it secured a Marketing Perimeter. With a firm digital foundation finally in place, Rae Ann and her team could initiate Google Ads with confidence, knowing their "Engine" was built to convert.

Architect's Summary:

The launch of the George CPA digital perimeter and the implementation of the HubSpot governance engine mark a significant move from Propulsion to Solvency. By marrying your mandate for Relational Support (the 'Friendly' tone) with a high-endurance Technical Perimeter, we have successfully closed the immediate Clarity Gap. The firm now possesses the operational engine required to support its current scale without the burden of Strategic Friction. As your Lead Steward, my focus now shifts to the long-term protection of this asset. We have built a foundation that is not just remarkable for today, but engineered to endure as you move toward your next decade of growth.

- DSH

Continue the Examination

See how we've resolved Structural Debt for other $1M+ visionaries. Explore the next architectural intervention.

View Next Case Study

Access the Vault

Move from results to framework. Explore the Level 01 Briefings and Level 03 Standards inside the Intelligence Vault.

Enter the Vault

Request a Briefing

Ready to identify the leaks in your own perimeter? Request a 15-minute executive briefing to discuss your trajectory.

Request Your Briefing